
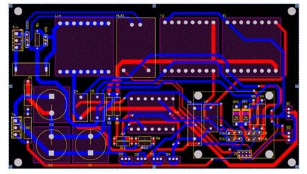
به گزارش پایگاه خبری یاز اکو به نقل از روابط عمومی شرکت توزیع نیروی برق تبریز، شارژر ۴۸ ولت ۱۰۰ وات باتریهای لیتیوم-یونی جهت استفاده در ایستگاههای اتوماسیون توسط سجاد قابلی ثانی دانشجوی دکترای رشته برق قدرت دانشگاه شهید مدنی آذربایجان و با نظارت دکتر میثم صادقی و دکتر رحیم عجبی فرشباف در امور دیسپاچینگ برق تبریز طراحی و ساخته شد.
براساس این گزارش در ایستگاههای اتوماسیون عموما از باتریهای سیلد اسید به دلیل در دسترس بودن و قیمت ارزانتر به منظور تغذیهی سیستم RTU و مودم استفاده میشود. از آنجایی که این باتریها عمر کمتری نسبت به باتریهای لیتیوم-یونی داشته و جریاندهی (چگالی انرژی) آن نیز کمتر است، گروه اتوماسیون امور دیسپاچینگ شرکت توزیع نیروی برق تبریز بر آن شد که از باتریهای لیتیوم-یونی به جای باتریهای سیلد اسید در ایستگاههای اتوماسیون استفاده کند.



